ERP Development Life Cycle
- SDLC involves a systematic process of planning, designing, and creating an information system for organizations.
- Its purpose is to avoid mishaps and coordinate tasks efficiently among the large systems development team.
ERP vs Other Packaged Software
- ERP Systems cost millions of dollars, while other packaged software ranges from hundreds to thousands.
- ERP is often mission-critical, while other software supports productivity improvements.
- ERP implementation can take one to several years, whereas other software can be deployed almost instantly.
- Success in ERP implementation requires a significant change management strategy from start to finish, including business process changes, training, and communications.
- Other software requires some training and support.
- ERP demands in-house employee time, consultant involvement, and vendor support costing millions of dollars.
- Other software needs little to no consulting or vendor technical support.
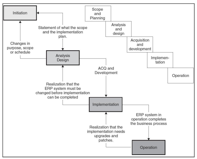
Traditional ERP Life Cycle
- Scope Management
- Analysis and Design Stage
- Acquisition & Development Stage
- Implementation Stage
- Operation Stage
Traditional ERP Life Cycle
Comparing and Contrasting SDLC with ERPLC
| Aspect | SDLC | ERP Life Cycle |
|---|---|---|
| Goal | Develop a new system to support organizational requirements. | Implement a packaged system to support organizational requirements. |
| Analysis | Evaluate user needs through observations and interviews, and create system specifications. | Vendor analysis and evaluation of business process changes due to implementation. |
| Design | Develop new system architecture, user interface, and reporting tools. | Installation and customization plan of ERP software, data conversion, and change management strategies. |
| Implementation | Acquire hardware and software, develop applications, installation, testing, training, and conversion. | “Go-Live” conversion or releasing the system to users, along with training and support. |
| Consultant Role | Provides technical support mainly during design and implementation. | Involves change management, process change, and technical support from beginning to end. |
| Management Role | Some oversight and support. | Significant oversight and involvement, especially in change management. |
| End-User Role | Focus group providing input during various stages, with most involvement during the implementation stage. | Multiple groups such as Subject Matter Experts (SMEs), advanced users, and self-service users are part of the implementation team with continuous involvement. |
| Operations | Maintains, updates, and provides technical support. | Maintains, updates, upgrades, and monitors the change management strategy. |
/Development-Life-Cycle--and--Implementation-Strategy/attachments/Pasted-image-20241006234126.png)